DataItems Package

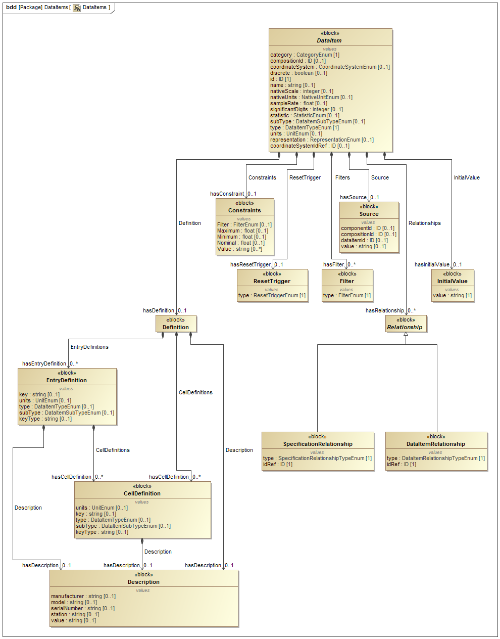
This section provides semantic information for the DataItem entity. Figure DataItems shows the DataItem model.

DataItems

Note: See Section DataItems Schema Diagrams for XML schema.

DataItems Model

For an MTConnectDevices entity, DataItemsobservable observed by a Component that may make Observations describe data that can be reported by a piece of equipment and are associated with Device and Component entities. While the DataItemsobservable observed by a Component that may make Observations describe the data that can be reported by a piece of equipment as an MTConnectDevices entity, the actual data values are provided by the MTConnectStreams entity in the MTConnectStreams Response Documentresponse document published by an MTConnect Agent in response to a current request or a sample request.. See Observation Information Model for detail on the reported values.

Each DataItemobservable observed by a Component that may make Observations SHOULD be modeled for the MTConnectDevices entity such that it is associated with the entity that the reported data directly applies.

DataItem describes specific types of DataItemsobservable observed by a Component that may make Observations that represent a numeric value, a functioning state, or a health status reported by a piece of equipment. DataItem provides a detailed description for each DataItemobservable observed by a Component that may make Observations that is reported; it defines the type of data being reported and an array of optional attributes that further describe that data. The different types of DataItem elements are defined in DataItem Types.


Table of contents


Back to top

Copyright © 2017-2026 Association for Manufacturing Technology (AMT). All rights reserved. MTConnect® is a trademark of AMT. Terms of Use.

MTConnect SysML Model V2.7