Interface Types Package

The abstract Interface is realized by the following types listed in this section.

In order to implement the interaction modelmodel that defines how information is exchanged across an interface to enable interactions between independent systems. for interfacesmeans by which communication is achieved between independent systems., each piece of equipment associated with an interfacemeans by which communication is achieved between independent systems. MUST provide the corresponding Interface type. A piece of equipment MAY support any number of unique interfacesmeans by which communication is achieved between independent systems..

Interfaces for Device and Observation Information Models

The interaction modelmodel that defines how information is exchanged across an interface to enable interactions between independent systems. for implementing interfacesmeans by which communication is achieved between independent systems. is defined in the MTConnect Standard as an extension to the Device Information Modelinformation model that describes the physical and logical configuration for a piece of equipment and the data that may be reported by that equipment. and Observation Information Modelinformation model that describes the streaming data reported by a piece of equipment..

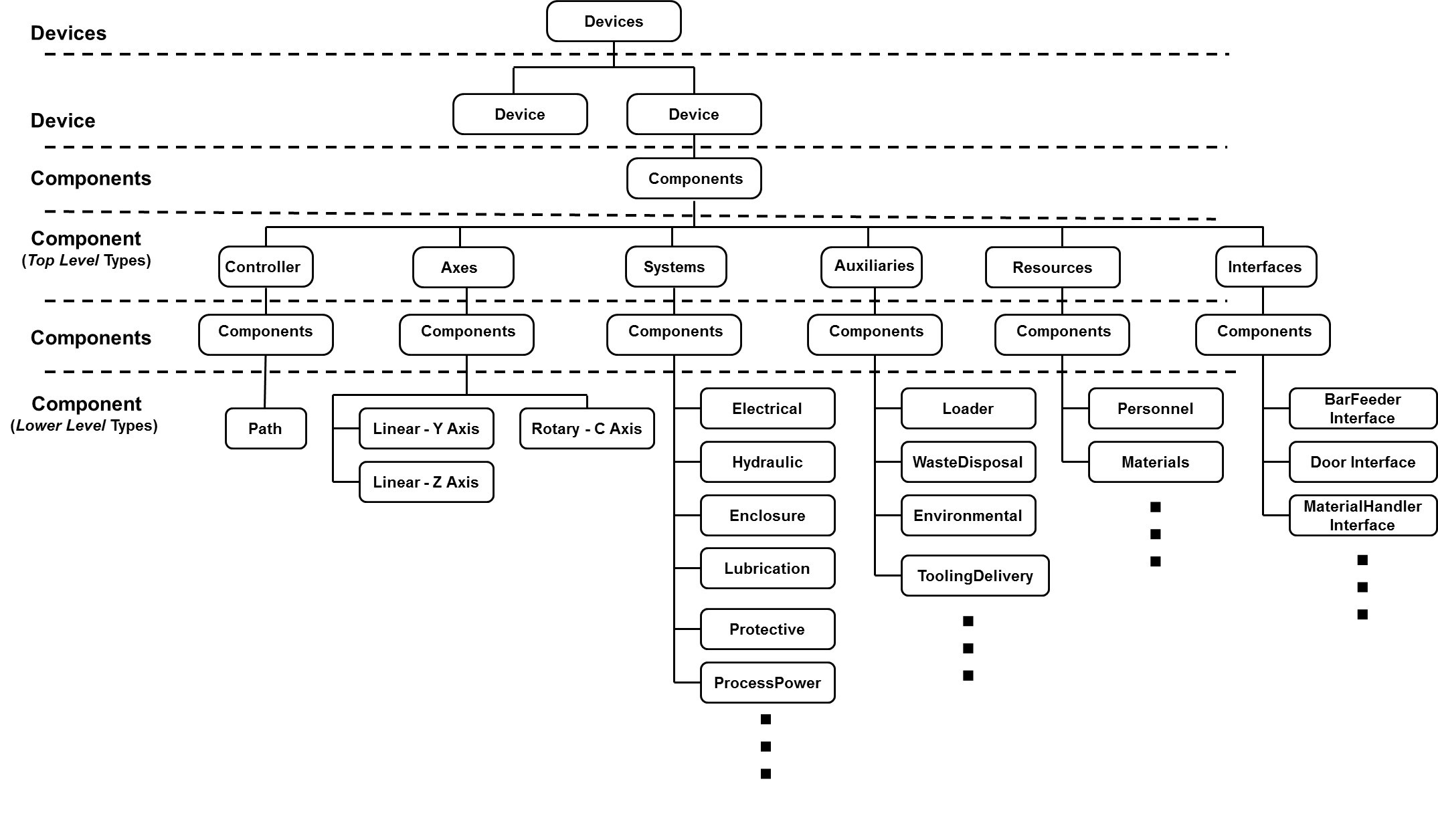
A piece of equipment MAY support multiple different interfacesmeans by which communication is achieved between independent systems.. Each piece of equipment supporting interfacesmeans by which communication is achieved between independent systems. MUST model the information associated with each interfacemeans by which communication is achieved between independent systems. as an Interface component. Interface is an abstract Component and is realized by Interface component types.

The Figure Interfaces in Entity Hierarchy illustrates where an Interface is modeled in the Device Information Modelinformation model that describes the physical and logical configuration for a piece of equipment and the data that may be reported by that equipment. for a piece of equipment.

Interfaces in Entity Hierarchy


Table of contents


Back to top

Copyright © 2017-2026 Association for Manufacturing Technology (AMT). All rights reserved. MTConnect® is a trademark of AMT. Terms of Use.

MTConnect SysML Model V2.7